话说川普的两种心理性疾病
发表时间:+-
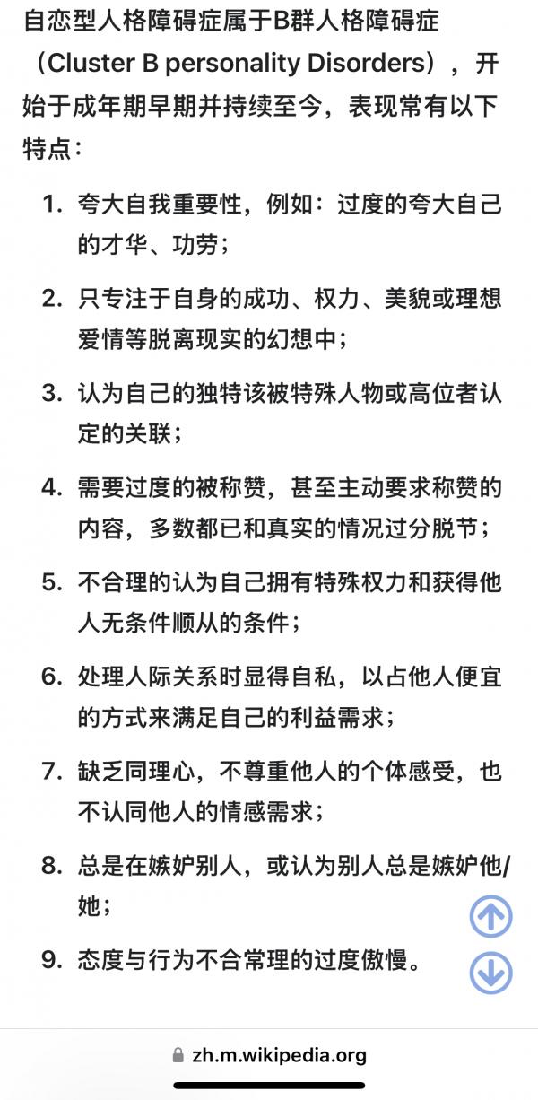
尾大领袖唐老鸭川普老爷子有两种心理性疾病:自恋性人格障碍(NPD Narcissistic personality disorder)和强迫性说谎症。话不多说直接上图。





注册日期:2013-05-21
访问总量:714486次
尾大领袖唐老鸭川普老爷子有两种心理性疾病:自恋性人格障碍(NPD Narcissistic personality disorder)和强迫性说谎症。话不多说直接上图。




哈哈,又来一个幼儿园的孩子,too yang too simple。
“极右”和“极左”一样都是extremists,都不是好东西!
这个博主就是一垃圾,左派精神分裂症患者
“建议:多休息,控制情绪,减轻压力。”
伊万卡都说他老了,该退休了。
哈哈!说得好听点,叫性情中人。说得不好听点:自我,自恋,严重超标。已经出现器质性病变。
Wall Street seems to have decided that Trump is mentally unstable
建议:多休息,控制情绪,减轻压力。